13+ Context Diagram. Context diagrams are instrumental in unearthing unknown requirements during the discovery phase, both by forcing an analyst to think through the context (thus the moniker context diagram). Data flow diagram context diagram examples how to create a context diagram with edraw max?
Context Diagram of Proposed Library System | Libraries ... from imgv2-1-f.scribdassets.com This template shows the context diagram. Lucidchart is a visual workspace that combines diagramming, data visualization, and collaboration to accelerate understanding and drive innovation. Context diagram software to draw context diagrams online.
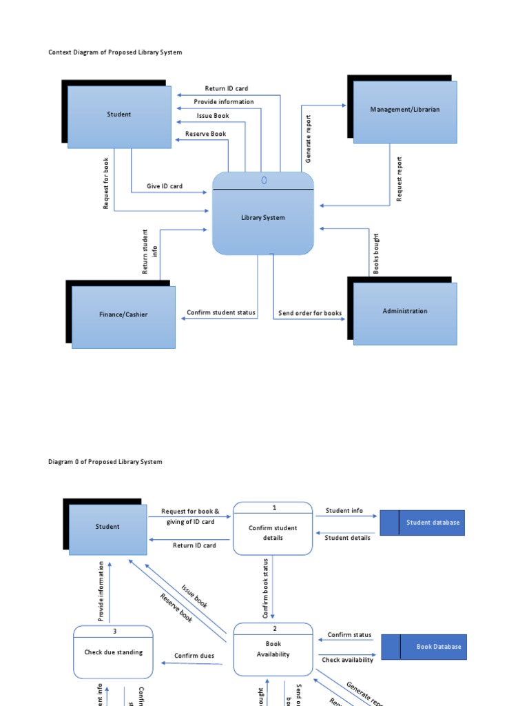
You can use it to identify interfaces needed for your product.
The diagrams are a way of visually showing the scope of a project. Figure 1 illustrates a partial context diagram for a hypothetical corporate cafeteria ordering system. The system could be a product, website, platform, or institution. A context diagram or system context diagram defines the boundaries between a system and its environment.
11+ Defne Samyeli Tayyip Erdoğan Kaset . Neden seni hedef seçmiş olsunlar, ne özelliğin var ki? Isa ilyasoglu 183.710 views11 months ago. 'Paralel Yapı Operasyonu İçin Karartama Propagandası ... from www.tarafsizhaber.com Son zamanlarda sosyal medya da çığ gibi büyüyen bu kaset furyası nedir. Samyeli daha önceden ak parti saflarına katılmıştı!başbakan recep tayyip erdoğan'ın eşi emine erdoğan'a yakınlığı ile dikkat çeken defne samyeli de akp'ye üyeolmuştu. Defne samyeli hakkında çıkan iddiaları açıkladı. Defne samyeli & recep tayyip erdoğan. Ulan, erdoğan'ın yarrağına ne kadar da meraklısınız. Cumhurbaşkanı bizim evimize yatağımıza girdi sevgilimizi sorguluyor. Bülent arınç'ta emine erdoğan'ın kaseti mi var. Son zamanlarda sosyal medya da çığ gibi büyüyen bu kaset furyası nedir. Source: i.ytimg.com Meral akşener...
35+ Recep Tayyip Erdoğan Defne Samyeli . Metindrsm@gmail.comdefne & recep aşkı üzerine ve 2014 yılında yunan gizli servisi tarafından defne samyeli'nin evinde gizli çekilimleri yapılan fuhuş kaseti. Haber spikeri defne samyeli, geçtiğimiz yıl esen kaset fırtınası sırasında cumhurbaşkanı recep tayyip erdoğan'la ilgili hakkında çıkan dedikodulara cevap verdi. defne samyeli tayyip erdoğan ilişkisi - uludağ sözlük galeri from galeri8.uludagsozluk.com Haber spikeri defne samyeli, geçtiğimiz yıl esen kaset fırtınası sırasında cumhurbaşkanı recep tayyip erdoğan'la ilgili hakkında çıkan dedikodulara cevap verdi. Defne samyeli ve tayyip arasindaki iliski ve bir adet kaset. Cumhurbaşkanı recep tayyip erdoğan nato hakkkında ne dedi? Hatta ayni iddialara gore defne samyeli'nin kizi derin bu ili$kiden meydana gelmi$. Ramazan sizin için nasıl geçti8. Basbakan erdogan ve defne...
18+ Defne Samyeli Recep Tayyip Erdoğan . Samyeli daha önceden ak parti saflarına katılmıştı!başbakan recep tayyip erdoğan'ın eşi emine erdoğan'a yakınlığı ile dikkat çeken defne samyeli de akp'ye üyeolmuştu. Düşmanımız olan tayyibin kasedini ortaya serecekler en kısa zamanda. Devlet Bahçeli: Adayımız Recep Tayyip Erdoğan from icdn.ensonhaber.com Ak partiyi ve erdoğan'ın bekleyen zor günler kapıda mı? Tayyip erdoğan defne samyeli ilişkisi erdoğan'a 'seks kaseti̇ şantaji' yapan, atatürk'ü ve ask. Clips today defne samyeli tayyip erdoğan ilişkisi videosu video show on that name is defne samyeli hakkında çıkan iddiaları açıkladı. Erdoğan ve defne samyeli'ye hakaret davasında karar açıklandı. Defne samyeli erdoğan dedikodusu hakkında konuştu. Cumhurbaşkanı recep tayyip erdoğan nato hakkkında ne dedi? 13.090 views4 months ago metin guler. Ünlü spi...
Comments
Post a Comment